在当代中国专业音乐创作中,如何将深厚而复杂的历史文化转化为具有当代感的音乐表达,已成为作曲实践中无法回避的核心问题。中国文化资源丰沛多元,为创作提供了广阔空间,但真正的难点并不在于“写什么”,而在于“如何写”:如何避免题材先行与符号叠加,使文化内容进入音乐内部,转化为可感、可听、可持续展开的结构逻辑与审美秩序。文化意涵能否成为音乐组织的内在动力,往往决定了作品的完成度与生命力。
在这一背景下,青年作曲家郑阳的民族交响诗套曲《大运河》O1具有较为鲜明的讨论价值。作品以“大运河”这一贯通历史、地域与文明层次的文化载体为创作对象,通过八个相互关联的乐章,试图在音乐结构与音响展开中回应运河所蕴含的连续性、包容性与时代纵深,从而将地理意义上的“河”,转化为具有精神指向的文化意象。由此引出的关键问题在于:面对如此宏大的历史文化题材,作曲家如何构建稳定而富于变化的音乐叙事,使文化主题在音响陈述中真正“被听见”?多乐章结构又如何在观念与技法的协同中形成整体性的艺术表达?本文正是围绕这些问题,对《大运河》的创作思路与写作特征展开讨论。
一、水之所载:大运河意象的提炼与整体构想
以“大运河”为题,是在当代文化语境中重新思考民族管弦乐如何进入中国经验的深层结构。郑阳在《大运河》中所面对的,是一个关于文化如何转化为音乐叙事的问题:当运河不再只是被描绘的对象,而成为统摄结构、生成主题、组织音响的核心意象,多乐章写作才真正获得内在的方向感与连续性。
(一)水脉流长:从“地理之河”到“文化之河”
在当代中国民族管弦乐创作中,文化主题的选择已不再只是题材层面的取舍,而直接关系到作曲家如何理解文化内容与音乐结构之间的关系。郑阳近年的创作,从以紫禁城历史空间为核心意象的民族管弦乐《紫禁三和》(2020),到以大运河这一宏大文化载体为主题的民族交响诗套曲《大运河》,其创作关注始终指向同一方向:如何使文化主题真正进入音乐内部,成为组织音响、推动结构展开的内在动力。《大运河》的创作是作曲家在既有创作经验基础上,对“用音乐讲述中国文化”这一命题所作出的进一步推进。
大运河贯通南北,连接不同地域文化,在历史发展中吸纳各地政治、经济、民俗风情,使多种文化要素沿水路展开、叠加与流动。这一特征在《大运河》的结构设置中得到直接回应:作品从开河仪式与水道生成写起,逐步展开漕运、交流、风俗与审美层面的描绘,使运河的地理延展自然过渡为文化展开的时间过程。更为重要的是,沿河生成的音乐文化形态本身具有显著的流动性。民歌、戏曲声腔与地方音调在水路往来中传播、融合,形成彼此关联却风貌各异的音乐生态。《大运河》通过协奏化写作与主题流转,使不同地域音乐在同一结构内相互照应,呈现出“因流而生、因流而变”的文化景观。
基于这一认识,郑阳将大运河从“被描绘的对象”转化为“可被书写的文化进程”。在作品中,“水”的流动性不仅体现在音型与音色的连续变化中,也体现在乐章之间的逻辑衔接上:不同乐章如同河道中的不同水段,在同一方向中展开,却各具速度、密度与景观。由此,地理意义上的运河被转化为一种音乐时间结构,文化不再停留于题材层面,而成为推动音乐持续展开的内在动力。这种从“地理之河”走向“文化之河”的转化,为作品的多乐章叙事奠定了观念基础,并为后续音乐表达提供方向指引。
(二)以水成篇:多乐章结构的整体叙事
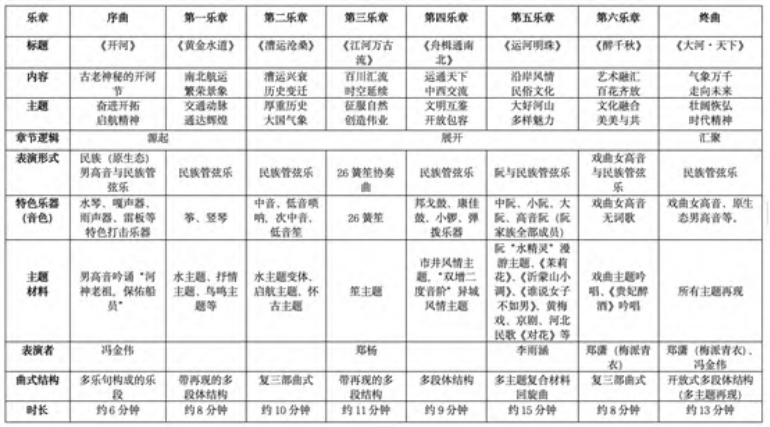
《大运河》以水的生成、流动与汇聚为表现对象,将八个乐章组织为一条持续展开的叙事线索,呈现出“源起—展开—汇聚”的叙事逻辑(见表l)。序曲《开河》与《黄金水道》共同构成作品的“源头”:前者从开河仪式入手,以号子声将运河置于人与自然互动的历史场景中,确立由“人”而“河”的叙事起点;后者则通过不断变化的水主题,塑造出流动、延展的动力形态,为全曲提供持续生长的音乐母体,以恢宏的音乐气象赞颂运河背后承载的先民智慧。
作品中段的五个乐章,围绕运河的历史承载、文化交流、生活风俗与审美传统四个层面逐步展开。《漕运沧桑》与《江河万古流》共同指向历史维度:前者以中低音乐器厚重而略显粗粝的音色承担主要叙事功能,使运河在音响中呈现出负重前行、见证兴衰的历史质感;后者则通过笙的协奏化写作与持续流动的声部组织,弱化具体事件指向,将运河转化为一种跨越时间的精神性存在。《舟楫通南北》由“历史之河”转入“交流之河”,在音乐形式上引入对峙主题,将民间音乐材料与异域风格主题并置、碰撞并逐步融合,使运河作为跨地域、跨文化通道的功能在结构层面得到直接呈现。《运河明珠》与《醉千秋》通过协奏化写作与丰富的音色表达生动描摹运河沿途风土人情和审美传统。《运河明珠》将运河沿途各地民歌、戏曲融为整体,让绚丽的民间音乐在流动中彼此照映。《醉千秋》则以戏曲女高音的器乐化处理,将京剧、徽剧、昆曲等声腔融为抽象吟哦,凸显运河在南北戏曲文化融通中的枢纽意义。五个乐章各有其美,却融为一体,使中段成为全曲叙事中最具层次感的一段。
终曲《大河·天下》是全曲的高潮与升华,它将各乐章的重要主题以“蒙太奇”手法再现、汇流,形成听觉上的“百川归海”。在这一过程中,音乐叙事由历史书写自然过渡至文化意象的集中呈现,大运河也由具象图景升华为更具象征性的文明符号。
表1民族交响诗套曲《大运河》音乐结构

可见,《大运河》的整体构想从“水”这一文化意象出发,逐步确立乐章形式、内容分工与叙事层级。正是在这一总体框架下,主题发展、民间素材的整合以及音色选择获得明确指向。因此理解这一构想,是分析作品音乐表达方式的重要起点。
二、聆听运河:大运河意象的音乐表达
围绕大运河这一核心意象,《大运河》的音乐表达通过不同主题的发展与转化确立整体关联,以民间音乐材料的有机整合回应运河所承载的地域文化,并借助音色的象征性运用,塑造出层次丰富的运河声景,最终在听觉层面呈现出运河的历史厚度与精神气质。
(一)以主题发展建构运河意象
《大运河》以具有高度象征意义的水主题作为贯穿全曲的核心线索,并赋予其跨乐章发展的可能,使其在不同语境中不断衍生、变形,成为统摄整体结构的重要音乐母体。
《黄金水道》中首次出现的水主题具有奠基意义,它以D-E-G-A-B五声音阶为骨架,通过筝与竖琴连续的十五连音上下密集刮奏,在“梭形”力度(mp-ff-mp)变化中形成涟漪般层层推进的流动轮廓(见谱例1)。在随后的乐章中,水主题根据不同文化内容的需要发生形态、风格变化。《漕运沧桑》中,水主题被压缩为短促而强势(fff)的刮奏音型,以表现运河的沧桑与厚重(见谱例2);《江河万古流》中,笙独奏主题延续水主题上下波动、长线条展开的旋律特征,通过音高的渐次出现弱化事件指向,将水流转化为跨越时间的精神象征(见谱例3)。在《运河明珠》中,阮独奏的漫游主题依然保留了水主题的基本形态,并通过分解和弦、滑音与震音的运用强化水波荡漾的听觉联想。水主题核心形态在不同语境中的保留,使各乐章主题虽在内容与风格上各有侧重,却在听觉上始终指向水这一意象,维系了作品整体的内在统一。水主题的变化发展生动诠释了“水无形而有万形”的文化意蕴。
谱例1《黄金水道》水主题

谱例2《漕运沧桑》水主题变体

谱例3《江河万古流》第16-20小节笙独奏主题

除水主题之外,其他主题的设计同样服务于运河多元文化侧面的建构。《舟楫通南北》通过两个风格迥异主题的并置与融合,呈现运河作为世界文化交流通道的功能。梆笛、曲笛及小堂鼓、小锣奏出A羽六声调式(A-B-C-D-E-G)构成的民间音乐主题,营造鲜明的江南市井气息,随后邦戈鼓、康佳鼓引出基于双增二度音阶(E-F-#G-A-B-C-#D)(谱例4)的异域风格主题,其不对称音程结构与紧张的音响色彩,在音高层面形成与传统五声体系的对位关系。随后,两个主题通过音区交错、配器扩展与材料重组,完成主题的对峙、交替与融合,使东西方文明交流的过程在音乐中清晰呈现。
谱例4《舟楫通南北》“双增二度音阶”构成异域风情主题

至终曲《大河·天下》,所有主题材料以“蒙太奇”手法集中再现,迅速汇流又相继退场,形成类似声部汇流的结构高潮,使大运河最终完成整体意象的升华。由此,主题发展不仅构成了作品的结构纽带,也成为大运河意象得以持续生成的核心机制。
(二)以化用民间音乐彰显地域特色
如果说水主题解决的是整体结构与意象统摄的问题,那么民间音乐材料的运用则直接回应了“大运河为何是文化之河”的命题。面对沿河八省市风格差异显著的民间音乐资源,《大运河》并未采取并列呈示或拼贴式展示,而是在流动中整合、化用,使多元文化在同一时间进程中彼此关联又各有特色。
《运河明珠》集中体现了这一写作思路。作曲家以不同音区与音色的阮作为主要叙事载体,在多主题回旋曲式中依次呈现江苏《茉莉花》、安徽黄梅戏、浙江越剧、河南豫剧、河北民歌、京剧等素材(见表2)。这些民间音乐并未被完整引用,而是通过提取具有高度辨识度的旋律轮廓、音程结构或节奏特征,唤起听觉记忆,并在此基础上进行发展与续写。
表2《运河明珠》曲式结构图

河南豫剧《花木兰》中“谁说女子不如男”的唱段,仅保留最具河南风格的甩腔、倚音与滑音润腔,通过唢呐组的演奏强化其泼辣、粗犷的性格(谱例5);山东民歌《沂蒙山小调》则仅呈示开头动机,随即转入新的旋律发展。这种“点到即止”的处理方式,使听众在获得熟悉感的同时,始终保持行进中的听觉期待,避免了民间素材标签化呈现所带来的停滞感。
谱例5《运河明珠》河南豫剧部分

通过对民间音乐材料的结构化整合,《运河明珠》使多元地域文化在连接、流动与融合中相互照应,描绘出运河沿线的秀丽风光,凸显了大运河作为文化之河的内在特质,更在听觉上让听众获得“似曾相识”又“耳目一新”的体验。
(二)以音色象征描绘多元声景
在《大运河》中,音色并非单纯的表现手段,而是被有意识地纳入整体结构之中,成为承载文化意涵的重要媒介。通过对低音乐器、特色打击乐以及人声非常规用法的挖掘,作品构建出层次丰富、立体鲜活的运河声景。
在《漕运沧桑》中,作曲家有意打破常规声部层级,将常作为配角的中音唢呐、低音唢呐、次中音笙与低音笙推至叙事核心位置,率先奏出漕运主题。其苍凉浑厚而略带粗粝的音色与长气息的演奏,使音乐呈现出负重前行的历史质感和时代厚度,描绘出万舸争流、帆影连天的历史图景,赋予这一乐章以千年运河特有的厚重与沧桑。《江河万古流》中,笙的音色被进一步用于表现时间的延展。平吹、气颤、舌颤、软双吐等技法带来音色由少至多、由浅至深的多层次变化(见谱例3),持续和声与音簇的缓慢变化弱化了旋律,使音响呈现出无始无终的流动状态,隐喻运河超越时空的永恒性。民间吹打乐中常用的打音、爆花舌、锯气等演奏法更是形成极具爆发力、感染力的音响效果O2,彰显了笙的音色潜力。无穷动段落通过音色与力度的复调对位,以及独奏与乐队之间的错综交叠,将音色的层级与叠合发挥到极致,呈现出涓涓细流汇聚成江河湖海的壮阔景象。《运河明珠》中,作曲家通过一位演奏家执掌阮族全系乐器,将阮族乐器的音色潜力发挥到极致,以音色的流转与叠合牵引出不同地域的音乐风格,实现了创作构思与演奏形式的双重突破。
特色打击乐的运用则拓展了运河声景的空间感。序曲《开河》中,22种打击乐器以音簇化组织,水琴的弓奏、雨声器、雷板等在松散节奏中交织,在一声声嘹亮悠远的“河神老祖,保佑船员”号子声的映衬下,构建出介于秩序与混沌之间的原始声场,赋予开河节以史诗性气质。同样,《舟楫通南北》中,邦戈鼓、康佳鼓的音色迅速指向异域文化场景,使文化交流的主题在音响层面获得直接表达。
除了器乐音色潜力的发掘外,《醉千秋》中作曲家颇具创意地将人声“器乐化”,使人声作为器乐的一部分承担起结构功能。戏曲女高音以无唱词的婉转吟哦,融合昆曲、徽调、京剧等南北戏曲神韵的梅派唱腔,赋予“醉”这一美学意蕴丰富的想象空间。轻柔婉折的人声仅仅作为一种文化记忆的象征性声响,游离于器乐织体之上,让听众在不同音色交织中获得无限遐想与回味。
通过音色层面的精心组织,《大运河》将不同历史场景与文化记忆转化为可感知的声音形态,使运河的多重气质在听觉中得以具体呈现。
三、流向何处:从《大运河》看民族管弦乐的文化自觉
《大运河》是郑阳对民族管弦乐交响化的一次新探索。从《紫禁三和》到《大运河》,郑阳的创作并不急于确立某种古典的风格标签,也不刻意通过技术锋芒或观念宣言来凸显自身位置。他更为关注的是一种内在的写作秩序:以主题意象为先,让写作技法始终服务于叙事推进与意象建构,在艺术性、技术性与可听性之间保持审慎的平衡。正是在这一取向下,音乐得以在理性构思与感性经验之间自由往返,逐步抵达“思理为妙,神与物游”的审美状态。这种创作取向,使作品既具有分析意义,也经得起反复聆听:每一次回到音乐之中,都可能在结构关系或材料细节上获得新的体会。《大运河》正是在这一意义上,呈现出一种颇具分量的创作姿态。
从整体结构看,《大运河》的突出之处,在于其始终保持着清晰而完整的音乐叙事。八个乐章在“水”的意象统摄下,形成一条由源起而展开、由展开而汇聚的连续进程。水的流动性与生成性,成为理解乐章关系的内在线索,使音乐在时间中不断发展。运河在这里不只是被描绘的对象,而是在音乐展开过程中逐步生成其独特的审美形态。正是在这种持续展开之中,作品建立起一种耐人回味的叙事方式。听众所感受到的,并非一幅幅静态的文化图景,而是一段段在行进中变化万千的音乐历程。
当然,当文化意象成为主要的组织原则时,如何在保持整体连贯的前提下进一步增强局部张力,仍有值得继续探索的空间。在《大运河》的个别段落中,较为持续的铺陈有时会削弱局部音乐的集中度,使听觉重心略显分散。对细节问题的审视,并非苛责作品本身,而是促使我们进一步思考民族管弦乐创作中内容与形式、整体与局部、技法与审美之间如何取得更为精确的平衡。
回看《大运河》,其意义或许并不在于给出一种可被复制的创作范式,而在于提供了一条值得讨论的实践路径。它提示我们,当代民族管弦乐创作要真正面对自身文化资源,或许并不需要急于回答“如何创新”的问题,而更需要反复追问:作曲家如何理解所书写的文化对象,如何在音乐时间中建立与之相匹配的多元展开方式。在这一层面上,《大运河》所呈现的,不仅是对大运河这一历史对象的艺术转化,更是一种关于当代作曲家如何进行文化书写的态度表达—观念并非被宣告,而是在音乐中被耐心展开;立场并非被强调,而是转化为可被聆听、可被反复进入的音乐经验。对于当代作曲家而言,这或许是一条值得实践的探索方向:在充分尊重文化复杂性的前提下,以清晰的整体意识与稳定的展开逻辑,让音乐成为理解文化的一种方式,而非文化的装饰或注解。唯有在这样的持续探索中,民族管弦乐创作才能逐步沉淀出具有内在辨识度的声音形态,也才能在“新风格”的追求中,完成从形式更新走向文化自觉的关键一步。
O1民族交响诗套曲《大运河》受北京演艺集团、北京民族乐团委约而作,自2021年首演以来,先后获国家艺术基金大型舞台剧和作品创作资助项目,入选文化和旅游部“时代交响——中国交响乐作品扶持计划”,并于2025年获第十五届中国音乐金钟奖作品奖(民族管弦乐)。
O2郑杨《郑阳笙协奏曲〈江河万古流〉的演奏特征剖析》,《乐器》2023年第10期,第44页。
文章来源:人民音乐,2026,(01):33-37.

