一、缘起
《陈长林琴学文集》、《陈长林古琴专辑》CD、《陈长林古琴谱集》都已于2014年6月前出版了。我的古琴研究与总结出版工作,可告一个阶段。现在主要的工作,应是开展古琴教学了。因为已有88曲琴谱和与之对应的音响CD,就便于教学,学生可以先预习,提高效率。可以组织“闽韵古琴”教学小组,开展古琴教学了。
二、“闽韵”的含义
“闽韵”就是闽派的“音韵”,“闽韵古琴教学”是以“闽派古琴”作为教学重点之一,但不局限于闽派。
(一)关于琴派
我认为一个琴派的形成,要有几个基本的因素(条件、特点等):
(1)琴学见解(论述);
(2)代表性的著作(琴谱);
(3)代表性的琴曲;
(4)代表性的琴人;
(5)演奏的风格和特点;
(6)一定的群体。在古琴流派中,远在宋代就已有闽派,而在清代发展于福建浦城、以祝桐君为代表的琴派就是闽派的杰出代表,人们称为“浦城派”,它就是闽派的代表。以祝桐君为代表的闽派具备了以上6个基本因素。这个闽派可在各地传承(例如在福州、厦门、北京等地传承)。
(二)闽派的基本因素
如上述(一)的6个基本因素。
(1)琴学见解(论述)《琴学入门》转载《与古斋琴谱》的《按谱鼓琴奥义》一文,虽篇幅不太长,但已表述了闽派的一些琴学见解。现简要介绍一些如下:
①“若奏此谱之曲,而用彼谱字母取音,则于其异义、用法不同者,势必音节相悖而不合。”
不赞成“奏此谱之曲,用彼谱字母取音”即是“奏此谱之曲所用的指法解析,应是本谱的解释,不应该用彼谱的不同解释”。当然更重要的是“奏本时代的曲,不应该用他时代的不同解释”了。明显的是“奏明代及之前琴谱的曲子的指法,不能用清代及之后的指法解释”。例如不同时代对“背锁”“长锁”“托”“擘”的解析就不同。可是不少当代的打谱或演奏就混同了。因此祝桐君的这点见解,更有实际意义。
②“切勿因一时未得其音节,或畏难而半途中止,或欲速而妄为增减。”
当代不少打谱者常常改动原谱,“打谱”并不是“改编”呀!因此祝桐君的这点见解更有实际意义。
③“余操缦卅年,深究其音节,妙在于呼吸气息间,不容毫发之相间,有于一气中得之,有于半息中得之,有留一二气息中得之,各随其曲之悠扬,自得天籁之中节,于是有头板(出音之际即得一拍)、腰板(出音之后甫得一拍)、底板(出音将息时得一拍)、余板(音息之后再留一二拍)之分。”
古琴曲要不要“节奏”?人们有不同的看法,但祝桐君是主张有节奏,甚至有严格的节拍,我们不应盲从西洋的节奏、节拍,但并不是说古琴就没有中国特色的节奏、节拍。即使是“散板曲”也是有节奏。广义来说,古琴的“旋律”应是分明的。
④“必须依永(即音韵也),和声(如其音韵而歌和也),而后能合其节(节、板拍也)。”
“依永和声”是闽派一个非常重要的观念和方法,和弹奏相配合,弹奏者不只是要唱(哼)出“工尺”(do、re、mi、sol、la)等音调,而且要把指法产生的腔调也唱出来,可以通过唱,把指法也记下来。这是一个非常好的演奏和打谱的方法。值得向大家介绍。
(2)代表性的著作(琴谱)
有《与古斋琴谱》《琴学入门》等。
(3)代表性的琴曲
有《阳关三叠》《平沙落雁》《渔樵问答》《风云际会》等。
(4)代表性的琴人
有祝桐君(清代)、张鹤(清代)、真德秀(宋代,福建浦城)、杨表正(明代,福建永安)等。
(5)演奏的风格和特点
我认为主要有:“指法精细,旋律分明,虚实相涵,发音连贯。”“发音连贯”是闽派一大特点,意思是后一个音未到之前,前一个音依然存在,因此前、后两音之间没有间隔,用的办法也非常简单,即“一指多弦”以及灵活的“手掌和手指”的“滑动”。当然一些琴曲要求各音间断,这也有办法做到,但大部分琴曲要求发音连贯。
(6)一定的群体
不一定在同一地区。过去交通不便,因而地区是一个因素,但不是唯一因素,例如生活在四川的琴人不一定就是川派,生活在福州的不一定是闽派。地区和师承不能等同。但是形成一个“派”是要有一定的群体的。
三、教学的开展
2014年7月在中国昆剧古琴研究会的支持下,成立了“闽韵古琴”教学组,开展琴曲和琴律的教学。
我们的第一阶段要教的琴曲,列了10首:《流觞》《修禊吟》《寒山僧踪》《春思》《龙朔操》《春江花月夜》《大胡笳》《庄周梦蝶》《离骚》《楚歌》。教学目的是:不仅要让学生学会、学好各“琴曲”,而且要通过“琴曲”来了解明代及之前的“记谱法”以及“打谱”和“移植”的一些原则和方法,以及我本人的经验和体会,来提高古琴的学识,并提高弹奏技巧。至于“琴律”也已有《文集》中的“琴律漫谈”。但是假如不直接讲课解释,大家不一定都能理解,因此也必须开课。
开始时课堂有两处:北京北四环的“韵琴茶舍”(石骅负责)和北京望京的“憩园”琴馆(李燕负责)。两个班琴曲课和1个班琴律课,每班每月一次(周末2节课)。学习用的古琴全部由我们教学组提供。学生不必带自己的琴上课,这样方便些,而且可以预先统一定音。
教学小组成员除陈长林外,有石骅、李燕、宋丽珊、蔡晓萌、陈亚新、李琦、陈燕(开始时还有孟令晨,后来她赴法国读研就不参加了)。大家团结在一起,分工协作得很好,大家都努力工作、动脑筋,而且效率很高,真是一个好团队。第一次课,于2014年7月12日开始,每次讲课都有录像,及课后的总结笔记。我相信我们的古琴班会越办越好,为古琴艺术的传承与弘扬,发挥重要的作用。
从2014年7月至2016年11月的琴课统计见表1(琴课统计表)。琴律课共上课8次,参加人数总共514人次。琴曲课共上课40次,参加人数总共348人次。小结文章共有17篇,包含“课堂笔记”和“琴曲赏析”两类文章。
另外,我们开课是以“琴曲”为纲。并不是开“初级班”“中级班”“高级班”。学习者只是选某首琴曲来学此曲,没有改变门派、师承的问题。这点想法和做法,可供他人参考。学员有不少来自黑龙江、贵州、福建、山东、陕西、浙江、江苏、河南等地,他(她)们的学习热情,甚为可感。其中也有好几人是他(她)们现在的古琴老师建议来上课的。
我们还和古琴班学员们通过电子邮件联络交流,及时回答了学员们提出的问题。
另外,陈长林于1996年为赴台访问前,改进查阜西先生早年在东方杂志发表文章中所附的“律吕相生旋宫图”,制成讲座用的大型“律吕相生旋宫盘”(外圈直径60厘米)。在李燕的配合下,林博先生于2014年8月13日制成小型“律吕相生旋宫盘”(外圈直径15.5厘米),可供学生们(及他人)便携使用。
四、举办或参加音乐会
2015年我们还举办了两场“琴韵流觞——陈长林师生古琴音乐会”,演奏者不但有“闽韵古琴教学组”成员,还有参加古琴班学习的学员,和个别其他朋友,详情如下:
由中国昆剧古琴研究会主办,经“闽韵古琴教学组”的积极筹备和各方的大力支持下“琴韵流觞——陈长林师生古琴音乐会”第一场于2015年7月18日在北京中山公园音乐堂举办,演出11个曲目,分别为:闽派的代表性曲目《平沙落雁》《阳关三叠》,打谱的曲子《春思》《白雪》《大胡笳》《流觞》《庄周梦蝶》《雉朝飞》,移植的曲子《寒山僧踪》《春江花月夜》,以及诗词吟唱的曲子《武陵春》。主持人为国鹏,演奏者共18人(按出场排序为陈长林、韩杰、李艺萌、石骅、李燕、陈亚新、栾静、张军、谷春佳、罗灼卿、韩晶莹、林书任、宋丽珊、王艺璇、任静、蔡晓萌、陈燕、孟令晨):“30后”1人、“40后”1人、“70后”7人、“80后”4人、“90后”5人。特别是《流觞》和《寒山僧踪》由9名古琴班的年轻学员合奏,体现古琴传承的美好前景。听众有1400多人,大家都说演出非常成功。也有不少从海南、西安、天津、山东等地赶来北京音乐会的听众。
演出之前,于2015年7月11日陈长林作了“古琴的打谱、移植、琴歌和吟唱”的讲座,听众近400人,讲座安排有近40分钟的“与听众互动”时间。听众们踊跃提问讨论,情绪很热烈。
应武汉“琴台音乐厅”的邀请,我们也于2015年8月9日在该音乐厅举办“琴韵流觞——陈长林师生古琴音乐会”第二场。节目和北京的相同,但只有7人由北京赴武汉,又加了贵州师范大学三年级学生唐傲,他曾自学又经我通过电子邮件远程指导,学了《庄周梦蝶》。主持人不请他人,就由本教学组并参加演出的宋丽珊担任。演奏者共8人,按出场排序为陈长林、石骅、李燕、陈亚新、宋丽珊、罗灼卿、唐傲、蔡晓萌,“30后”1人、“70后”2人、“80后”2人、“90后”3人。听众有1500多人,也有远自深圳、四川、上海、厦门、北京等地赶赴武汉音乐会的听众,演出也非常成功。
2015年8月8日,陈长林也做了“古琴的打谱、移植、琴歌和吟唱”的讲座,讲座也安排有近40分钟的“与听众互动”时间。听众们踊跃提问讨论,气氛很热烈。
2015年8月我们“闽韵古琴教学组”成员还参加了由中国昆剧古琴研究会、安徽省音乐家协会主办,安徽省音乐家协会梅庵琴社承办的“清音·徽风——查阜西先生诞辰120周年暨丽田生琴台考12周年”系列纪念活动。8月12日下午,举办“清音·徽风”古琴音乐会,有安徽及外地的许多琴友参加演奏。陈长林独奏了《春江花月夜》,其他同行6人合奏《寒山僧踪》,我们7人(陈长林、石骅、李燕、陈亚新、宋丽珊、蔡晓萌、罗灼卿)加上王丹、周雯雯共9人合奏,演唱了由查阜西先生打谱的著名琴歌《汉节操》。这次音乐会很有历史意义,也开得非常成功。
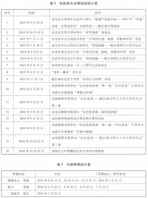
五、协助举办古琴活动
我们“闽韵古琴教学组”还协助了多次的古琴活动,包括音乐会、讲座等,情况见表2“协助举办古琴活动统计表”。
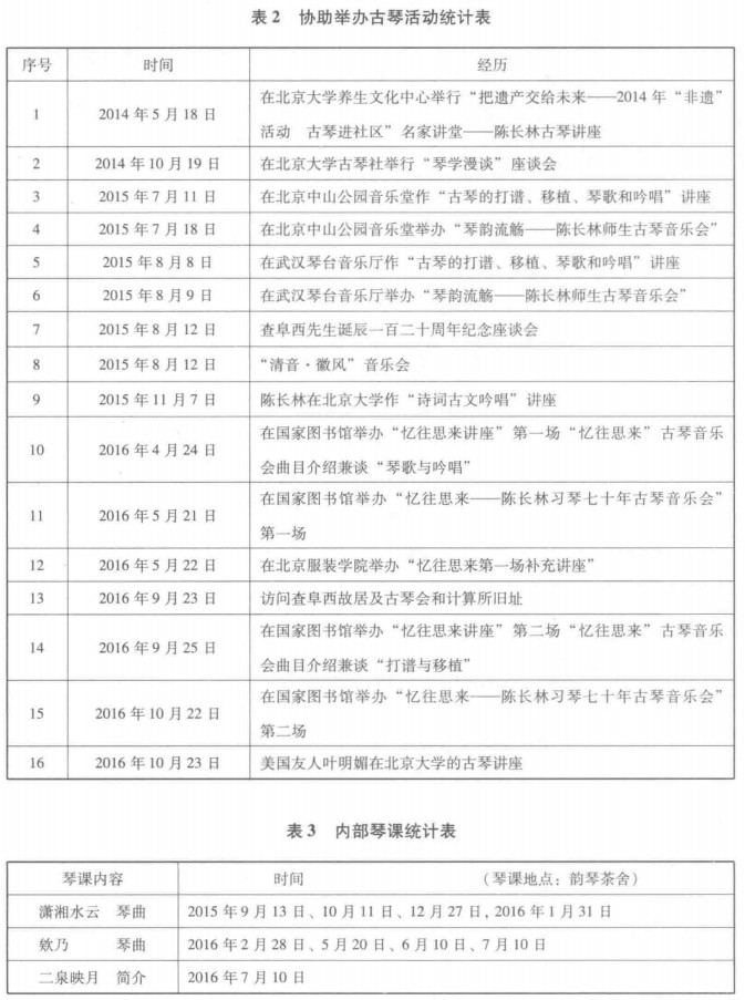
六、内部琴课等活动
我们还组织了“教学组内部”的讲课以提高教学水平和能力。情况见表3(内部琴课统计表)。教学组还有内部的考察、雅聚,情况见表4(内部考察、雅聚统计表)。
2015年8月13日,我们赴安徽参加“清音·徽风”活动的北京一行7人加上王丹、周雯雯伉俪和他俩的儿子乐乐等人一起上黄山,陈长林于2003年的12年后再访丽田生琴台,又能和学生们一起访问,觉得非常有意义。也可告慰首先发现丽田生弹琴处的柴国墉的在天之灵。
七、教学活动的扩展
我们教学组的成员还担任北京一些中学和社会上的古琴教学。石骅在北京55中担任古琴教师,李燕在北京师范大学三帆中学朝阳学校担任古琴教师。石骅、李燕、蔡晓萌、陈燕、宋丽珊还在社会上的一些古琴教学机构担任古琴老师。参加古琴班学校的学员中,有不少人也已经是各古琴教学机构的古琴老师。因此,我们的“闽韵古琴教学”也在培养社会上的古琴师资方面起了很好的作用,是古琴教学活动的扩展。
文章来源:《陈长林琴学文集》(增订版),文化艺术出版社2017年版。







