初心不辍,砥砺深耕
以乐寻梦,启奏新章
为深入贯彻落实国家关于推动文化繁荣、建设文化强国的战略部署,积极响应“推动中华优秀传统文化创造性转化、创新性发展”的时代号召,中国·大同首届古筝文化艺术节暨2026“云冈杯”国际民族器乐展演(古筝)活动于2026年1月正式启动。
秉专业匠心,筑传承之基。“云冈杯”始终秉承“专业、严谨、传承、创新”的核心理念,依托权威的评委团队、严谨的赛制和丰富的学术活动,精心打造一个集学习、交流、展示与提高于一体的民族器乐平台,并由此持续推动中国民族器乐文化的传承、普及与高质量发展,构建业内具有公信力与影响力的品牌活动,为弘扬中华优秀传统文化贡献力量。
世界梦,大同梦,中国梦,云冈梦。由此启程,我们为梦而歌,赴一场音乐之约,展示自我、学习交流、追逐梦想;享一场文化盛宴,与名家近距离互动,传承千年民族乐章。让我们携手开启“寻梦·筑梦·绽梦”的国乐新程,让世界听见民族器乐的时代新声。
活动时间
报名起止时间:2026年1月16日—2026年6月1日
初赛时间:2026年6月(北京·视频评审)
决赛时间:2026年8月
比赛方式:线上、线下两种参赛方式可选
决赛地点:待定
(具体地址、比赛日程、交通指南及周边住宿等信息将在初赛结束后陆续公布。)

报名通道(微信扫描二维码进入)
活动报名方式
一、操作步骤:
1.录制初赛视频,以“选手姓名+专业+组别”命名。
2.缴纳初赛评审费,保存付款截图(缴费方式见下方)。
3.长按识别下方二维码,填写报名表,并上传视频及付款截图。
4.关注“云冈杯”官方公众号“民悦同乐”,后续活动内容持续更新中。
5.重奏组及团体报名请单独与组委会工作人员联系。
咨询电话(微信同号):弓老师13810890465
电子邮箱:13810890465@163.com
二、初赛视频要求:
1.初赛采用评委审看选手录像视频的方式进行。
2.拍摄环境尽量在室内,无杂音、背景整洁、光线接近自然光。演奏者正面面向镜头,确保演奏清晰可见。
3.选手可以化妆,鼓励穿着演出服。
4.不得进行艺术美化性质的编辑,包括图像和音频的剪辑拼接,且必须为同期录音,严格要求声像同步。
5.选手和乐器均需在画面内,呈现腰部以上的半身或全身画面
6.视频统一横屏录制,录制过程中,选手和乐器不得离开拍摄范围,不可暂停,也不能切换拍摄角度。
7.初赛视频文件名以“选手姓名+专业+组别”命名。
8.报名录像资料不予退还。
三、报名收费信息:
1.初赛评审费:
① 独奏类:480元/人/组
② 重奏类不需要交纳初赛费用,重奏类选手单独与组委会工作人员联系,提交视频,做好初赛报名备注。
2.缴费方式:
① 银行转账:
公司名称:大同国音华风文化传媒有限公司
开户行:中国建设银行股份有限公司大同云汽支行
银行账号:14050162390800000739
② 扫码支付:

★ 付款时请备注展演选手姓名,将付款截图保存并上传至报名链接。
温馨提示:(出现下图则表示报名成功)
四、2026年6月30日在活动官方公众号“民悦同乐”公布进入决赛的选手名单。入围选手可在线确认参加决赛报名,未入围的选手,组委会不再通知,所交资料恕不退还。
五、2026年8月(具体日期待定)现场报到,主办方将电脑随机排列展演顺序并发放展演证。线上参赛选手关注公众号“民悦同乐”后续内容更新。
活动内容
1.2026“云冈杯”国际民族器乐展演(古筝)
2.古筝名家名曲系列音乐会
3.古筝名家讲座
4.颁奖盛典与优秀学员展演
(更多内容陆续更新中……)
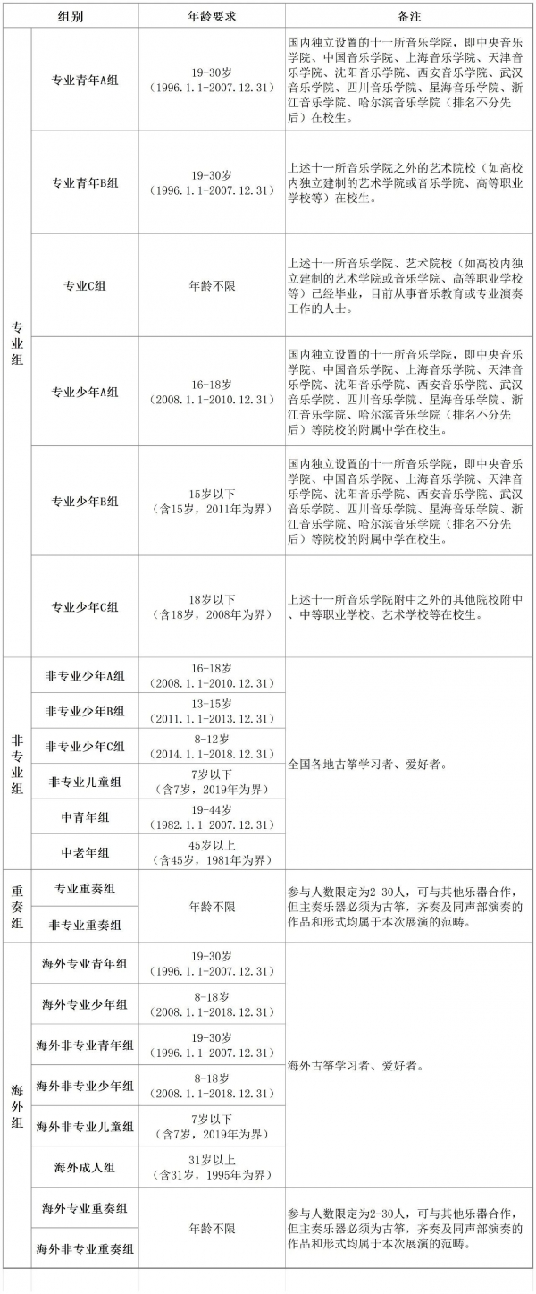
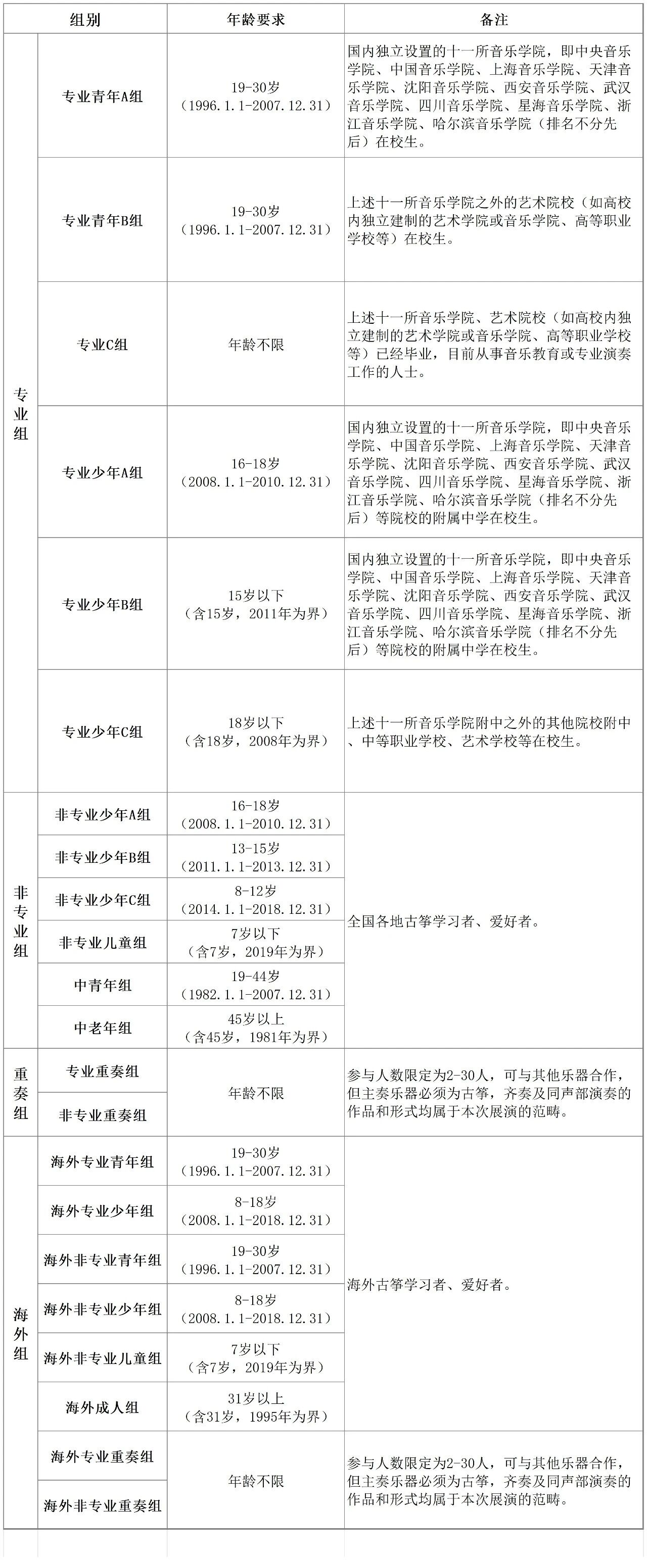
展演分组
★本届展演活动欢迎海内外古筝爱好者、学习者报名参加。
展演曲目说明
1.初赛、决赛各演奏一首曲目,决赛曲目不可与初赛曲目重复。
2.参演曲目时长说明:
①参演曲目应按全曲准备且背谱演奏。
②初赛参演曲目时长不限。
3.评委在适当时有权叫停演奏,也可根据情况挑选段落,不影响展演成绩。
注意事项
1.所有选手一旦报名参加活动,即表明其认可本章程,并承诺严格遵守本章程的各项规定。
2.本次展演由2026“云冈杯”国际民族器乐展演组委会(以下简称“组委会”)负责具体的组织管理工作。
3.组委会将聘请国内高等专业院校音乐教育家、演奏家组成评审委员会,评委会对各轮展演的评定为最终决定。
4.所有参加展演选手的报名组别均以当前就读状态及公历出生日期为准,选手采取“就高不就低”的报名原则,可根据自身水平报应属组别或高于自身组别的组别,不能报低于自身组别的组别。例如:专业青年B组选手可报专业青年A组;非专业低年级组可报非专业高年级组;非专业组也可报专业组。
5.已被专业院校及其附属学校录取的选手不能报名非专业组参赛。
6.参赛选手在符合组别报名资格的情况下,可同时兼报多个组别的展演,按照报名要求分别填写各组别报名资料,各组别均需缴纳相应的参赛报名评审费。
7.参赛选手须对自己所报的年龄、组别、曲目等资料的真实性和正确性负全部责任,如发现有虚假或错误信息,将按违规处理,组委会有权取消其参赛资格,一切后果由选手承担。选择的参赛组别一经确认不得更改。
8.请通过组委会指定授权报名点报名,报名费由该受理报名单位收取。
9.组委会将在报到时向通过初赛展演资格审查的展演者发放展演证。参加决赛时,须佩戴展演证,请选手务必妥善保管。
10.展演选手超过规定签到时间一小时未签到,视为自动放弃展演资格。选手必须准时按序参加展演。展演前三次点名未到,视为自动弃权,工作人员不再叫号(如因参加多组别导致展演时间冲突,选手应及时与组委会工作人员沟通,组委会将根据实际情况酌情调整)。
11.凡因选手个人因素(如身体条件等)导致无法正常参加展演的,视为自动放弃展演资格,组委会不承担相关责任,已缴纳的报名费不予退还,亦不得转让他人或转作其他活动之用。
12.如遇不可抗力因素取消或推迟活动,组委会将在公众号及相关网站公布相关信息。
13.展演获奖者有义务按照组委会要求参加指定的相关演出活动。组委会拥有对各轮展演、音乐会及所有相关活动的最终解释权,所有因展演而产生的音像制品及衍生产品的著作权归组委会所有。
14.决赛可选择线上或线下方式参加。活动具体地址、展演日程安排及交通指南等将在初赛结束后于活动官方公众号“民悦同乐”公布。活动安排将陆续更新,最终安排以组委会发布为准。
15.所有参赛选手及家长均须遵守比赛规则和赛场纪律,服从组委会的工作调度及评委会的评审结果。如对比赛过程有异议,应向组委会反映。对无理取闹并影响比赛者,组委会有权取消其参赛资格。
16.本活动的解释权归主办方所有。
更多详情陆续更新中......
请关注公众号【民悦同乐】后续发布内容
欢迎咨询
电子邮箱:13810890465@163.com
咨询电话(微信同号):弓老师13810890465
视频号|民悦同乐
精彩回顾















