第三届“浙乐少年”培养计划暨2026浙江省柳琴、三弦、阮展演原则上由现场展演、专场音乐会、原创作品征集评选、优秀原创作品音乐会、教学研讨会和总展演六大板块组成。
现将现场展演报名相关事项公布如下:
01
活动形式
现场展演:在招募期间,选手可自行扫码报名,或联系所在的省音协考级承办单位报名参加现场展演。评委会将从省音协专家库随机抽取专家形成评委组,完成专场音乐会的优秀节目遴选工作。
专场音乐会:由现场展演遴选出的优秀节目联袂呈现,音乐会现场为全体展演选手颁发荣誉证书。
总展演:评委会将从各专场音乐会中遴选出优秀节目参加“浙乐少年”培养计划总展演。
02
活动时间、地点

03
活动主要内容
专业设置
设柳琴、三弦、阮三个专业。阮专业包括高音阮、小阮、中阮、大阮,均在参选范围内。
组别设置
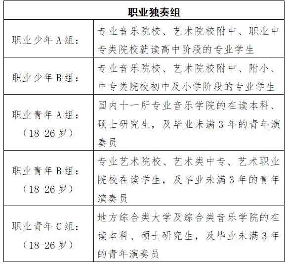
现场展演分为非职业组与职业组,以独奏、重(合)奏形式开展。




注:重(合)奏组合按队内年龄最大者所在组别划分。
组别说明
非职业组:面向非艺术专业类学校在读学生及音乐爱好者,不得兼报职业组。
职业组:面向专业音乐院校、艺术院校附中、音乐学院等艺术类专业在读学生及毕业生,不得兼报非职业组。
注:参选者须按本人实际年龄、学历及专业身份如实填报组别,严禁跨组、虚报参选,一经查实,组委会有权取消参选资格及成绩。
04
参选要求
演奏曲目须思想健康、主题积极向上,内容健康文明,富有艺术感染力。
(1)演奏时长:
独奏

注:幼儿组可看谱演奏,其余各组别均须背谱演奏;若超时,评委将会视情况喊停,但不影响评分。
重(合)奏组

注:重(合)奏各组别均须背谱演奏;若超时,评委将会视情况喊停,但不影响评分。
(2)曲目说明:
非职业选手:参选曲目不限,选手可自选任何风格、难度的柳琴、三弦、阮独奏作品,按对应年龄段规定时长无伴奏演奏,可在保证曲目完整性的基础上自行适度删减。
职业选手:须在下方【指定曲库】中选择对应曲目无伴奏演奏,可在保证曲目完整性的基础上自行适度删减。
点击下载曲库信息。
职业组曲目.pdf
05
荣誉设置
评委会将以组别为单位,遴选出优秀节目,表演者将根据分数高低获得“金星”、“银星”、“铜星”称号,并颁发相应的荣誉证书;其他选手获得“新星”称号,并颁发相应的荣誉证书予以鼓励;各组别“金星”称号获得者的指导老师,颁发“优秀指导老师”荣誉证书;对展演活动做出突出贡献的单位、机构,颁发“优秀组织单位”证书。
06
展演须知
1. 参选者须按项目、组别真实报名。
2. 主办方保留根据实际情况调整分组的权利。
3. 参选者必须演奏报名曲目,不得临时更换。
4. 参选者须着装整洁得体,台风端庄大方,展现良好的精神风貌与专业素养。
5. 参选乐器、拨片、琴弦等自备,请提前做好调试与音准校准。
6. 选手须遵守现场纪律,服从工作人员安排,准时候场、有序参选。
7. 评委会将遴选优秀节目参加专场音乐会及总展演。
08
报送方式
本次活动设有两种报送方式。选手可以自行扫码进入相应报送通道进行报送,也可以通过指导老师统一报送。具体报送通道如下:
1.个人报送
长按图片扫码 填写报送信息
2.团体报送
由指导老师统一收集整理选手信息,并下载填写《2026浙江省柳琴、三弦、阮展演选手信息表》发送至主办方指定邮箱,邮件主题备注“专业-指导老师-联系方式”(示例:柳琴/三弦/中阮-张三-13700000000)。
表格下载:
第三届浙乐少年培养计划柳琴三弦阮展演选手信息表.pdf
邮箱地址:zysn202406@qq.com
07
其他
主办方对参展(选)个人及作品享有展演、研究、摄影、录音录像、汇编出版及宣传权;可自行或授权第三方进行现场直播、转播或通过其他信息网络公开传播;不承担作品著作版权纠纷引发的法律责任;凡报送单位及参展个人,应视为已确认并遵守本通知的各项规定;
展演选手必须严格遵守本章程规定,不得有弄虚作假或其他不正当行为,为保证展演的公正、公开,一经发现核实,主办方有权取消违反者的参展资格及所获荣誉;省音协考级办联系方式:0571-87785221,有关活动其他事宜另行通知;
本活动的最终解释权归主办方所有。
具体活动详情可咨询:
音 音 yinyin778855(微信号)


